{{ $t('FEZ001') }}設備組助理
{{ $t('FEZ002') }}設備組|
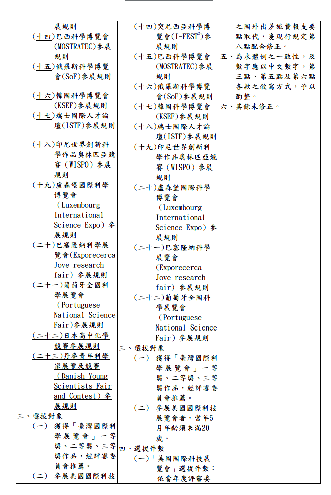
國立臺灣科學教育館(科教館)發佈令修正:臺灣國際科學展覽會實施要點第12點附件7修正後規定對照表。


請下載以下附件檔案參閲修正後內容(對照表)。
若對旨揭行政規則修正有任何疑問,請逕洽科教館實驗組吳聖慧研究助理,
電話(02)66101234分機1509
{{ $t('FEZ012') }}
{{ $t('FEZ003') }}2026-02-11
{{ $t('FEZ014') }}2029-02-11|
{{ $t('FEZ004') }}2026-02-12|
{{ $t('FEZ005') }}79|